Zotero 7.0.5 has the issue of displaying some images in EPUB files incompletely.
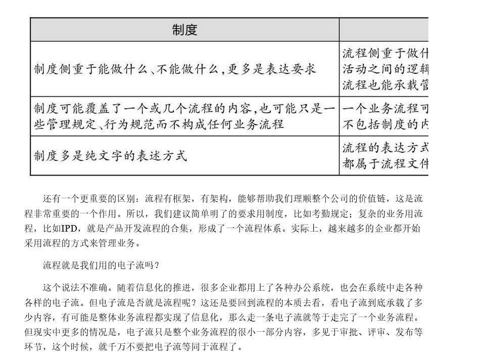
如标题所述,我使用Zotero7打开我的epub文档,发现其中的图片显示不完整,图片右边的一部分没有显示出来,如下图所示:
As stated in the title, when I open my EPUB document with Zotero 7, I find that some of the images are displayed incompletely, with the right side of the images not showing up, as shown in the image below:
https://s3.amazonaws.com/zotero.org/images/forums/u12882741/h6y31fvgmz2xl6zhk46i.png
而在其他软件中显示则是完整的。
While in other software, the images are displayed completely.
https://s3.amazonaws.com/zotero.org/images/forums/u12882741/hwcfxgucrs8dhp5gljq3.png
我想知道如何解决这个问题。
I would like to know how to solve this issue.
As stated in the title, when I open my EPUB document with Zotero 7, I find that some of the images are displayed incompletely, with the right side of the images not showing up, as shown in the image below:
https://s3.amazonaws.com/zotero.org/images/forums/u12882741/h6y31fvgmz2xl6zhk46i.png
而在其他软件中显示则是完整的。
While in other software, the images are displayed completely.
https://s3.amazonaws.com/zotero.org/images/forums/u12882741/hwcfxgucrs8dhp5gljq3.png
我想知道如何解决这个问题。
I would like to know how to solve this issue.
Upgrade Storage
https://s3.amazonaws.com/zotero.org/images/forums/u13213792/1nlugptf0oidec71qypx.png